
Traducción y Homologación: El Primer Paso para Enfermeras Extranjeras en EE.UU
Aquí hablamos de homologar credenciales, no es lo mismo que tener licencia para ejercer su carrera.
En Estados Unidos, no existe una autorización oficial específica para realizar traducciones de documentos académicos. Sin embargo, es crucial que la traducción sea precisa, completa y esté acompañada de una certificación adecuada del traductor. La elección de un traductor competente y experimentado en este tipo de documentos es fundamental para asegurar la aceptación de la traducción en el proceso de evaluación de credenciales, pero en esta caso usted pude usar las recomendaciones que hace el video.
«Enfermeras Graduadas en el Exterior: Inician Su Camino Hacia la Licencia en EE.UU.
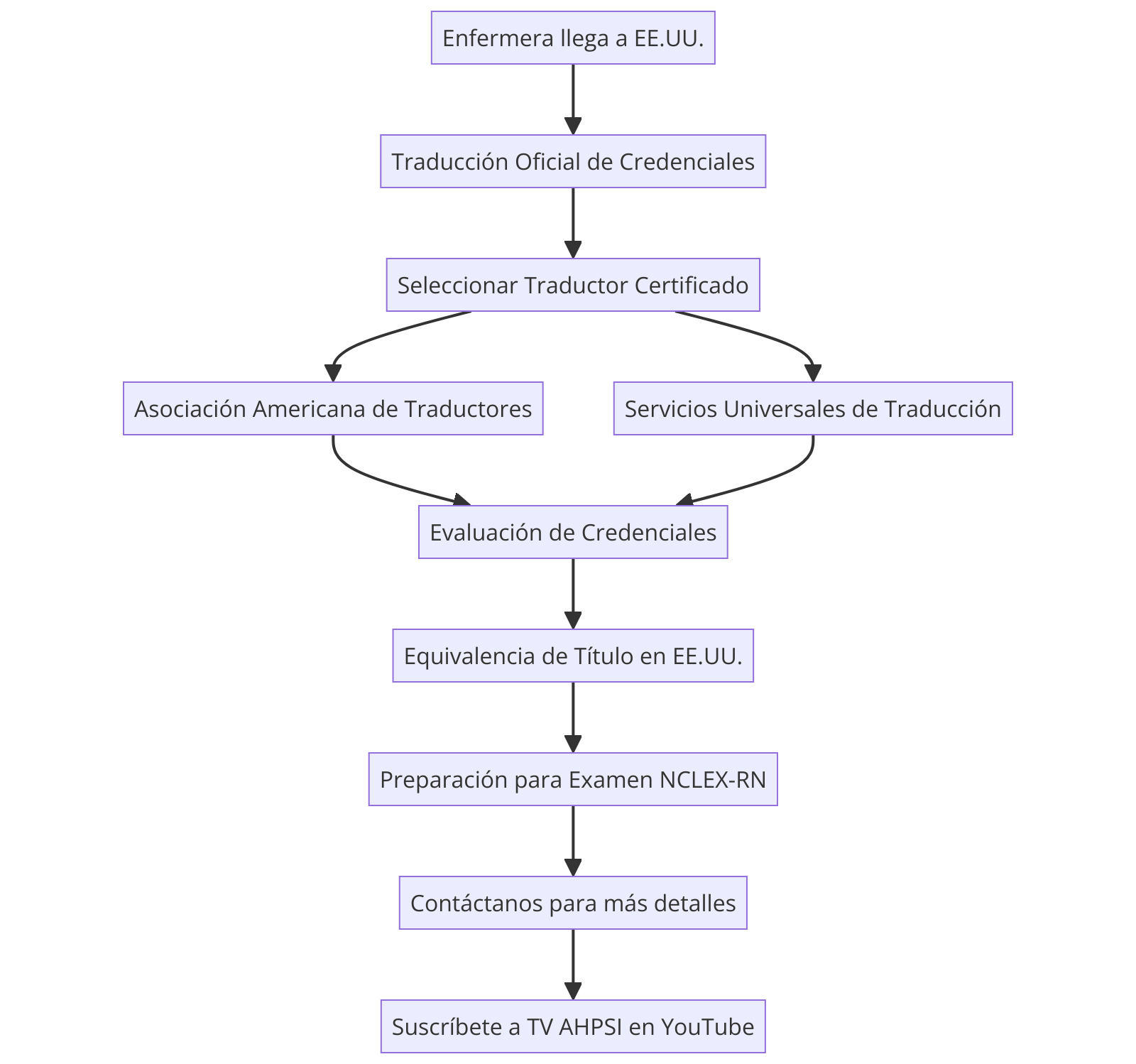
«Si eres una enfermera recién llegada a Estados Unidos y buscas presentar el examen NCLEX-RN, el primer paso es traducir oficialmente tus credenciales. Las traducciones deben ser precisas, oficiales y realizadas por traductores certificados. Instituciones recomendadas como la American Translators Association (ATA) y Universal Translation Services garantizan traducciones certificadas, asegurando que tu formación sea evaluada correctamente.
Recuerda que la evaluación solo certifica tu grado obtenido en el extranjero y su equivalencia en EE.UU., pero no es una licencia. ¡Para más detalles, contáctanos en info@ahpsi.org o al 732-277-9640! Y no olvides suscribirte a nuestro canal de YouTube, TV AHPSI.»


