
Asociación Hispana de Profesionales de la Salud (AHPSI).
*Uniendo esfuerzos para el éxito de los profesionales de la salud hispanos*
**Circular Informativa**
Estimados miembros y colegas,
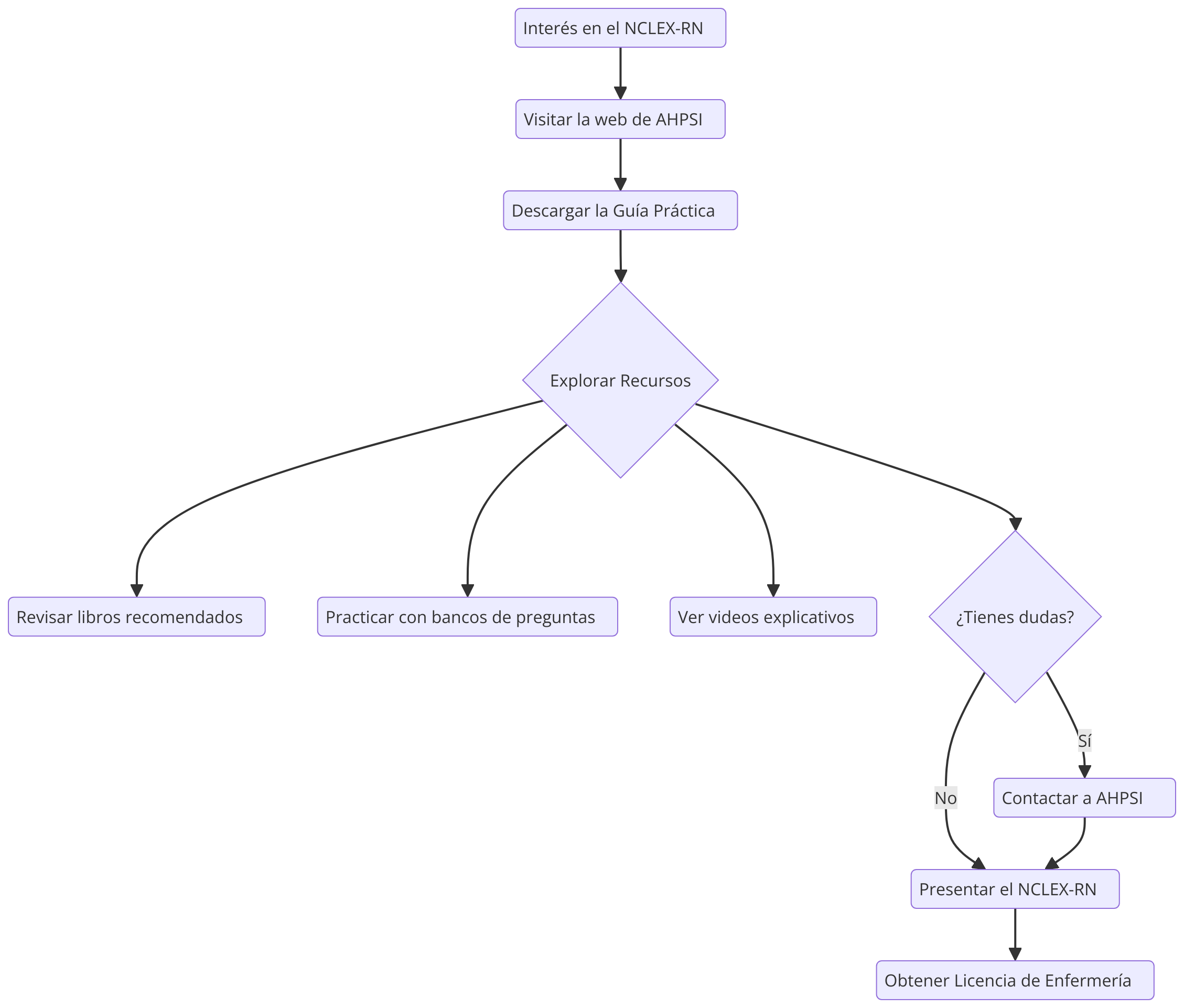
Nos complace informarles que, en nuestro compromiso por apoyar el crecimiento y desarrollo de los profesionales de la salud hispanos, hemos publicado en nuestra página web una **Guía Práctica para la Preparación del Examen NCLEX-RN**. Esta guía está especialmente diseñada para aquellos graduados en el exterior que desean obtener su licencia para ejercer como enfermeros registrados en los Estados Unidos.
La guía incluye:
– **Recomendaciones de libros** actualizados y de alta calidad.
– **Bancos de preguntas** para practicar y familiarizarse con el formato del examen.
– **Recursos en video** que explican conceptos clave y estrategias para el éxito.
Sabemos que el proceso de preparación puede generar dudas o inquietudes, por lo que les recordamos que nuestro equipo está disponible para brindarles orientación y apoyo. Si tienes alguna pregunta o necesitas asesoría, no dudes en contactarnos con toda confianza:
📞 **Teléfono:** 732-277-9640
📧 **Correo electrónico:** info@ahpsi.org

En la AHPSI, estamos comprometidos con tu éxito profesional. Te invitamos a visitar nuestra página web y aprovechar esta valiosa herramienta que hemos preparado para ti.
Juntos, sigamos construyendo un futuro lleno de logros y oportunidades.
Atentamente,
**Asociación Hispana de Profesionales de la Salud (AHPSI)**
732-277-9640
*»El éxito no es casualidad, es el resultado de la preparación y el esfuerzo.»*
Descripción del NCLEX-RN**
El **NCLEX-RN** (National Council Licensure Examination for Registered Nurses) es un examen estandarizado que las enfermeras graduadas deben aprobar para obtener la licencia y ejercer como enfermeras registradas (RN) en los Estados Unidos. Este examen es administrado por el **National Council of State Boards of Nursing (NCSBN)** y está diseñado para evaluar las competencias clínicas, el pensamiento crítico y la toma de decisiones necesarias para brindar cuidados seguros y efectivos a los pacientes.
El NCLEX-RN utiliza un formato computarizado adaptativo (CAT, por sus siglas en inglés), lo que significa que la dificultad de las preguntas varía según el desempeño del candidato. El examen cubre cuatro áreas principales:
1. **Seguridad y cuidado efectivo del entorno**
2. **Promoción y mantenimiento de la salud**
3. **Integridad psicosocial**
4. **Integridad fisiológica**
El número de preguntas varía entre 75 y 145, y el tiempo máximo para completarlo es de 5 horas. Para aprobar, el candidato debe demostrar un nivel de competencia por encima del estándar establecido.
Breve historia del NCLEX-RN
El NCLEX-RN fue desarrollado por el **NCSBN** en la década de 1980 como un esfuerzo para estandarizar la evaluación de las competencias de las enfermeras en los Estados Unidos. Antes de su creación, cada estado tenía su propio examen de licenciatura, lo que generaba inconsistencias en los estándares de práctica. El NCLEX-RN se implementó oficialmente en 1994, y desde entonces ha evolucionado para incorporar tecnología avanzada, como el formato CAT, y para reflejar los cambios en las prácticas de enfermería y las necesidades de los pacientes.
*Recursos para preparar el NCLEX-RN (enfocado en enfermeras graduadas en el exterior)**
Si eres una enfermera graduada en el exterior y deseas ejercer en Estados Unidos, es fundamental prepararse adecuadamente para el NCLEX-RN. Aquí te presento tres tipos de recursos (libros, bancos de preguntas y fuentes en video) que te ayudarán en tu preparación:
1. Libros
– **»Saunders Comprehensive Review for the NCLEX-RN Examination»**
Este es uno de los libros más recomendados para la preparación del NCLEX-RN. Incluye contenido detallado, estrategias para responder preguntas y más de 5,000 preguntas de práctica. Es ideal para repasar conceptos clave y familiarizarte con el formato del examen.
Autora: Linda Anne Silvestri.
– **»Prioritization, Delegation, and Assignment: Practice Exercises for the NCLEX Examination»**
Este libro se enfoca en habilidades críticas como la priorización y delegación, que son esenciales para el NCLEX-RN. Incluye casos prácticos y preguntas que simulan situaciones reales de enfermería.
Autores: Linda A. LaCharity, Candice K. Kumagai y Barbara Bartz.
-NCLEX-RN Content Review Guide»**
Este recurso, creado por Kaplan, ofrece un repaso completo de los temas clave del NCLEX-RN. Incluye explicaciones claras, estrategias para el examen y preguntas de práctica. Es especialmente útil para quienes necesitan un enfoque estructurado.
2. **Bancos de preguntas**
– **UWorld NCLEX-RN**
UWorld es considerado uno de los mejores bancos de preguntas para el NCLEX-RN. Ofrece más de 2,000 preguntas de alta calidad con explicaciones detalladas. Su interfaz es similar al formato real del examen, lo que te ayuda a familiarizarte con el proceso.
Enlace: [www.uworld.com](https://www.uworld.com)
– **Archer Review**
Archer Review es una opción más económica que ofrece un banco de preguntas y simulacros adaptativos. Es ideal para quienes buscan practicar con preguntas similares a las del NCLEX-RN.
Enlace: [www.archerreview.com](https://www.archerreview.com
– **Kaplan NCLEX-RN Question Bank**
Kaplan es una de las compañías más reconocidas en la preparación del NCLEX-RN. Su banco de preguntas incluye explicaciones detalladas y estrategias para mejorar tu desempeño.
Enlace: [www.kaptest.com](https://www.kaptest.com)
3. Fuentes en video
– **RegisteredNurseRN (YouTube)**
Sarah, una enfermera registrada, ofrece videos gratuitos en YouTube que cubren una amplia gama de temas del NCLEX-RN. Sus explicaciones son claras y fáciles de entender, lo que la convierte en un recurso invaluable.
Enlace:
[www.youtube.com/user/RegisteredNurseRN](https://www.youtube.com/user/RegisteredNurseRN)
– SimpleNursing (YouTube y plataforma propia)
SimpleNursing ofrece videos y recursos visuales que simplifican conceptos complejos. Su enfoque en mnemotecnias y gráficos hace que el aprendizaje sea más efectivo.
Enlace: [www.simplenursing.com](https://www.simplenursing.com)
– **Nurse Achieve (Simulacros en video)**
Nurse Achieve ofrece simulacros adaptativos en video que te ayudan a practicar en un entorno similar al del NCLEX-RN. También incluye explicaciones detalladas de cada pregunta.
Enlace: [www.nurseachieve.com](https://www.nurseachieve.com)
Consejos adicionales para enfermeras graduadas en el exterior:
1. **Validación de credenciales**: Antes de tomar el NCLEX-RN, debes validar tus credenciales educativas y profesionales a través de una agencia como **CGFNS International** o el **Estado Board of Nursing** correspondiente., puede usar WES o Globe Language Services, Inc.
2. Dominio del inglés: Si el inglés no es tu primer idioma, es recomendable mejorar tus habilidades lingüísticas, especialmente en terminología médica. Considera tomar el **TOEFL** o el **IELTS** si es requerido.
3. Adaptación al sistema de salud estadounidense**Familiarízate con las prácticas y protocolos de enfermería en Estados Unidos, ya que pueden diferir de los de tu país de origen.
Con una preparación adecuada y el uso de los recursos mencionados, estarás lista para enfrentar el NCLEX-RN y comenzar tu carrera como enfermera registrada en Estados Unidos. ¡Mucho éxito en tu camino!